首页 > 金职新闻

喜报!学校成功入选浙江省数字技术工程师培育项目第四批培训机构目录

来源:信息工程学院作者:刘叶时间:2026-04-07浏览:20设置

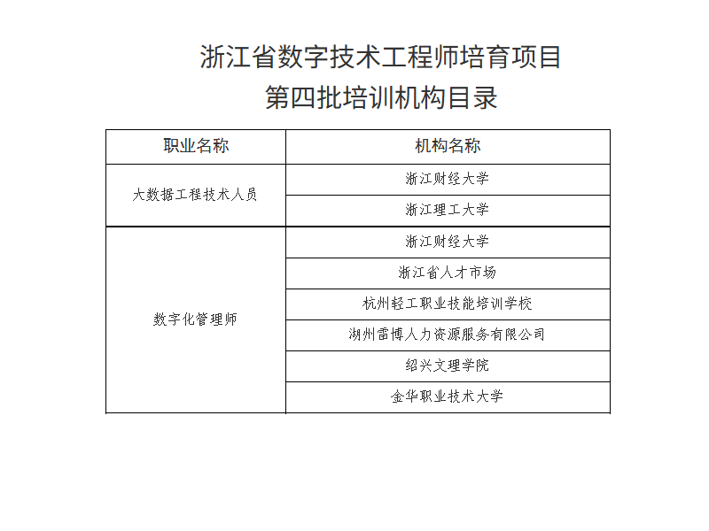
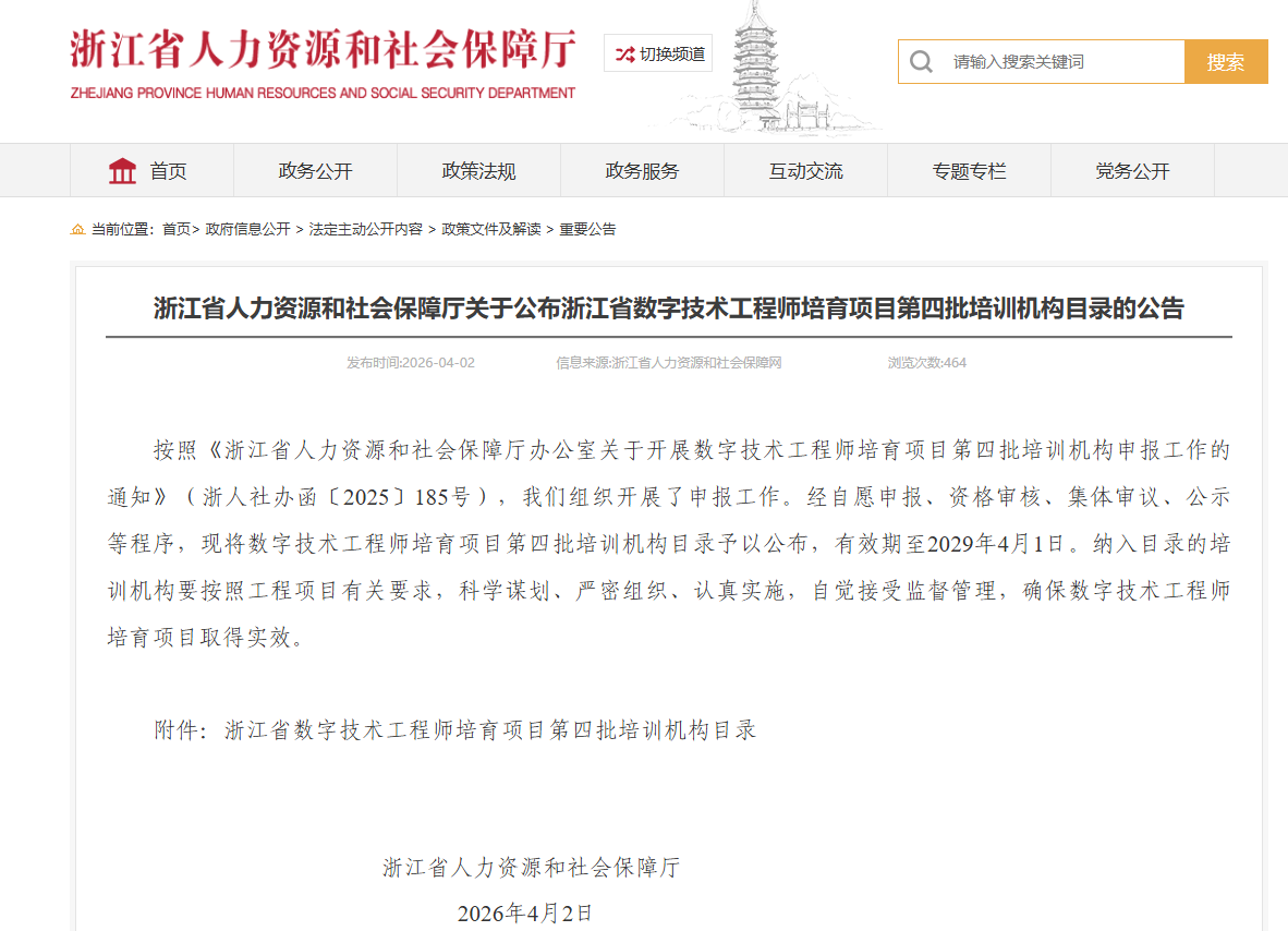
近日,浙江省人力资源和社会保障厅正式发布《关于公布浙江省数字技术工程师培育项目第四批培训机构目录的公告》。学校成功入选该项目培训机构名录,成为金华市唯一具备“数字化管理师”职业资质的官方培训机构。



本次遴选严格依据《浙江省人力资源和社会保障厅办公室关于开展数字技术工程师培育项目第四批培训机构申报工作的通知》(浙人社办函〔2025〕185号)精神,经自愿申报、资格审核、集体审议、社会公示等多轮程序,最终确定入选机构名单。学校信息学院在前期充分论证的基础上积极申报,凭借扎实的专业实力、完善的实训条件和成熟的人才培育体系,成功入围。这是信息工程学院在服务数字经济发展、深化产教融合、拓展社会培训职能方面取得的又一重大突破。

据悉,数字化管理师是国家《中华人民共和国职业分类大典(2022年版)》收录的新职业,主要面向企事业单位从事数字化转型规划、组织架构搭建、业务流程优化、数据决策分析的复合型管理人才。长期以来,学校高度重视数字技术技能人才培养,紧密对接区域数字经济发展战略。此次获批后,学校将严格按照省人社厅及项目实施方案要求,组建由校内教授与行业专家构成的高水平教学团队,科学设计课程体系,面向全省在职人员与高校学子,规范开展初级、中级、高级全等级培训,为浙江省及长三角地区输送更多高素质数字化管理复合型人才,为推动产业数字化转型、助力数字经济“一号工程”贡献金职力量。



(责任编辑:卜晓斌 胡慧洁)
[关闭页面] [打印页面]

转载本网文章请注明出处

返回原图
/